Jump to content

3 printers connected to POS


Go to solution Solved by VeggyPirate,

Recommended Posts

Posted (edited)

Hello, community. Would love to understand how to connect 3 printers to POS. 
We would need to use 1 printer to print the receipt with the number for a customer, 1 printer to print orders for hot meals, and 1 printer to print orders for cakes/drink bars. As i understand the system can send orders to different printers by different categories. But connecting 3 printers through Bluetooth on android is impossible Would i need to have a router connected to POS with wifi and 3 printers connected to this router? They can be LAN or wifi printers as much as i understand. If somebody can shed light on it? 

Edited by VeggyPirate
Posted

few options - techincally all 3 different receipts could be configured and actually print out on 1 printer (ie you can set up different kitchen groups and then on the printer settings you say which groups to print). however if you do want separate printers, then setting them up a ethernet/lan or wifi would be the best solution. ethernet/lan always recommended over wifi where possible. 

basically you just need to set the printers up - get them online and then add them into loyverse > settings > printers using a ethernet setup where you enter their IP addresses. 

here is a guide for 1 printer to share different kitchen prints

https://help.loyverse.com/help/set-up-multiple-kitchen-station

 

then for different printers

https://help.loyverse.com/help/set-kitchen-printer-each

  • 2 weeks later...
  • Solution
Posted

Thank you for your response, 
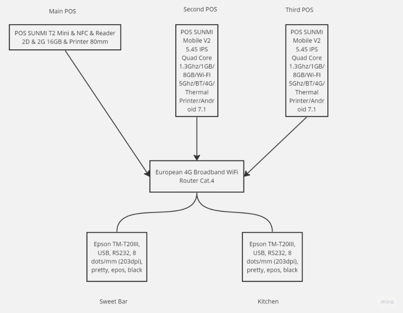
So the rig is done and works perfectly so far. There is an image attached. 
Sumni POSs with a build-in printer for receipt. And 2 ethernet printers connected to a WiFi router, that can work with a sim card in online mode or just in a close offline network. Was easy to set it up. Hope it helps somebody too. 
 

Untitled (2).jpg

  • Like 1

Please sign in to comment

You will be able to leave a comment after signing in



Sign In Now

Loyverse Point of Sale

 

 

 

 

×
×
  • Create New...